最新!铜仁这些地方设有便民核酸采样点

碧江区主城区便民核酸采样点

铜仁市碧江区应对新冠病毒感染的
肺炎疫情防控领导小组办公室
2022年9月20日
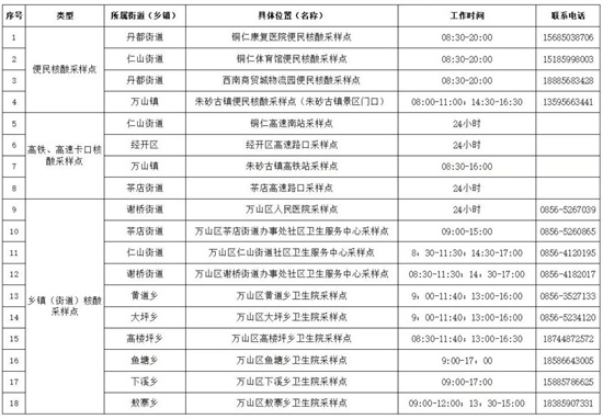
万山区便民核酸采样点

松桃苗族自治县新增便民核酸采样点
广大市民朋友们:
为方便广大市民提供核酸检测服务,决定在县城区增设便民核酸采样点,现将有关事项通告如下:
一、增设核酸采样点
1.世昌广场采样点(蓼皋街道世昌广场喷水池旁)
2.七星广场采样点(蓼皋街道七星广场舞台旁)
3.金阳农贸市场采样点(蓼皋街道金阳农贸市场南侧)
二、采样时间
上午:08:30-11:30,下午14:30-17:30(周一至周六)。
三、收费标准
1.核酸检测单检16元/人次;
2.核酸检测混检5元/人次。
四、采样流程
佩戴口罩→测温扫码→保持1米距离→登记信息→核酸采样→佩戴好口罩立即离开。具体操作流程以现场指引为准。
五、注意事项
1.健康码显示“三天两检”人员不收取费用;
2.城区内风险职业人群,除医疗机构工作人员外,原则上在县疾控中心采样点进行核酸检测;
3.市民须携带身份证或户口本、全程正确佩戴口罩,配合工作人员测量体温,主动出示健康码、行程码和场所码,并与他人保持1米以上安全距离;
4.核酸采样前2小时尽量避免进食,以免引起呕吐;采样前30分钟不应吸烟、喝酒、咀嚼口香糖等,临检时减少吞咽动作,不做清嗓子动作;
5.采集口咽拭子时,检测者头后仰,抬头张口,暴露咽喉,尽量放松,最好不要喊“啊”,因为一旦被采样者是阳性患者,他在喊“啊”的同时会将大量病毒呼出,并在采样区域形成气溶胶;
6.48小时内接种新冠病毒疫苗的人员不得进行核酸检测;
7.有发热、干咳、乏力、嗅觉味觉减退、鼻塞、流涕、结膜炎、肌痛、腹泻等新冠可疑症状者,要按照规定到发热门诊(县人民医院、县民族中医院)进一步筛查;
8.本通告自发布之日起开始执行。
松桃苗族自治县应对新冠疫情防控
领导小组办公室
(县联防联控机制综合组)
2022年9月19日
玉屏侗族自治县便民核酸采样点



注意:以上采样点在2022年10月31日前为免费服务

石阡县便民核酸采样点
根据《新型冠状病毒肺炎防控方案(第九版)》要求,为进一步做好新型冠状病毒肺炎防控工作,方便为广大群众提供核酸检测服务,经县疫情防控领导小组研究,决定在县城区增设便民核酸采样点(原公告的便民核酸采样点继续提供服务)。现将有关事项公告如下:
一、增设采样点、地点及联系方式
石阡县中心农贸市场采样点:汤山街道中心农贸市场入口处(联系人:熊兴莲13721579468)
汤山街道盐业公司采样点:汤山街道长征南路盐业公司院内(联系人:董春燕13595655268)
泉都街道鸿源集贸市场采样点:泉都街道鸿源集贸市场入口处(联系人:刘慧18311770216)
香树园长途客车站采样点:泉都街道香树园佛顶山二手车交易市场大门口(联系人:郭敏18908565959)
县政府大楼片区采样点:泉都街道工商银行旁(联系人:黄暑叶15185891320)
五方国际片区采样点:泉都街道五方国际人才公寓4号楼1楼(联系人:王群18744856956)
二、采样时间
9月20日起,每天上午8:30—12:00,下午14:30—17:30。
三、采样流程
佩戴口罩→测温扫码→保持1米距离→登记信息→核酸采样→佩戴好口罩立即离开。
四、注意事项
1.市民须携带身份证或户口本、全程正确佩戴口罩,配合工作人员测量体温,主动出示健康码、行程码和场所码,并与他人保持1米以上安全距离;
2.核酸采样前2小时尽量避免进食,以免引起呕吐;采样前30分钟不应吸烟、喝酒、咀嚼口香糖等,临检时减少吞咽动作,不做清嗓子动作;
3.需正确佩戴口罩,采样前取下口罩,采样后立即戴好;
4.采集口咽拭子时,检测者头后仰,抬头张口,暴露咽喉,尽量放松,最好不要喊“啊”,因为一旦被采样者是阳性患者,他在喊“啊”的同时会将大量病毒呼出,并在采样区域形成气溶胶。
五、出具报告时间
核酸采样后24小时内出具,在微信小程序“贵州核酸信息采集平台”中查看。
附件:1.原石阡县常态化核酸检测“便民核酸采样点”(县城区)
2.原石阡县常态化核酸检测“便民核酸采样点”(乡镇、街道)
石阡县应对新冠病毒感染的肺炎
疫情防控领导小组
2022年9月19日



印江土家族苗族县便民核酸采样点

思南县新增便民酸采样点
广大市民朋友:
根据《新型冠状病毒肺炎防控方案(第九版)》要求,为进一步做好新冠肺炎疫情防控工作,方便为广大群众提供核酸检测服务,经县疫情防控领导小组研究同意,决定在县城区增设新冠病毒核酸采样点4个。现将有关事项公告如下:
一、增设采样点及地点
1.江岸名都广场(衣潮汇门口);
2.思唐街道中和社区中和广场(中和广场处);
3.思唐街道安化街旷继勋纪念馆(旷继勋广场处);
4.沙洲社区卫生服务站(关中坝街道乌江大道县交通运输局后方十字路口处)。
二、采样时间
自9月19日起,每天8:00-20:00(中午不休息)。
三、采样流程
佩戴口罩→测温扫码→保持1米距离→登记信息→核酸采样→佩戴好口罩立即离开。
四、注意事项
1.市民须全程正确佩戴口罩,配合工作人员测量体温,主动出示健康码、行程码,并与他人保持1米以上安全距离;
2.核酸采样前2小时尽量避免进食,以免引起呕吐;采样前30分钟不应吸烟、喝酒、咀嚼口香糖等,临检时减少吞咽动作,不做清嗓子动作;
3.需正确佩戴口罩,采样前取下口罩,采样后立即戴好;
4.采集口咽拭子时,检测者头后仰,抬头张口,暴露咽喉,尽量放松,最好不要喊“啊”,因为一旦被采样者是阳性患者,他在喊“啊”的同时会将大量病毒呼出,并在采样区域形成气溶胶。
五、出具报告时间
核酸采样后24小时内出具,在微信小程序“贵州核酸信息采集平台”中查看。
联系人:
江岸名都广场检测点:彭蓉 15985673908
中和广场检测点:方舒凤 18085613338
旷继勋广场检测点:田祖碧 13985859793
沙洲社区卫生服务站检测点:安松山 18385995248
思南县应对新冠肺炎疫情
联防联控机制综合组
2022年9月18日
德江县便民核酸采样点


沿河土家族自治县便民核酸采样点
按照《新型冠状病毒肺炎防控方案(第九版)》以及省市有关工作安排,为切实做好广大群众核酸检测服务工作,经县应对新型冠状病毒感染的肺炎疫情防控领导小组研究,决定在主城区增设5个核酸采集点,保留县人民医院核酸采集,取消残疾人康养中心(疾控中心实验室)核酸采集点。现将县主城区核酸采集点有关信息公示如下:
一、核酸采集点信息
(1)黄金山体育馆核酸采集点
地 址:黄金山体育馆户外篮球场
联 系 人:侯再勇(15902564969)
采样时间:24小时
(2)三桥核酸采集点
地 址:团结大道三桥桥头亭子(公交车站台旁)
联 系 人:侯再勇(15902564969)
采样时间:每天08:30—18:00(中午不休息)
(3)二桥核酸采集点
地 址:二桥金红国际广场
联 系 人:杜典礼(0856-8220943)
采样时间:每天08:30—18:00(中午不休息)
(4)县人民医院核酸采集点
地 址:县人民医院(枫香社区增加组)
联 系 人:杨 涛(13595686540)
采集时间:24小时
(5)花园核酸采集点
地 址:迎江桥社区花园广场
联 系 人:杨鲜花(0856-8227929)
采样时间:每天08:30—18:00(中午不休息)
(6)老粮食局核酸采集点
地 址:和平街道解放北路东100米(老粮食局)
联 系 人:杨鲜花(0856-8227929)
采样时间:每天08:30—18:00(中午不休息)
二、采样流程
佩戴口罩→到达采样点→测温扫码→保持1米距离→登记信息→核酸采样→佩戴好口罩离开。
三、其他事项
(一)新设采样点从2022年9月16日开始采样。
(二)进行核酸采集时,务必做好个人防护,正确佩戴口罩;排队时严格执行“一米线”,主动出示健康码,提供个人基本信息;不聚集、不扎堆,自觉遵守现场管控措施,服从现场工作人员指引。
(三)核酸采样前2小时尽量避免进食,以免引起呕吐;采样前30分钟内不吸烟、喝酒、咀嚼口香糖、槟榔等,临检时减少吞咽动作,不做清嗓子动作。
(四)为提高采样效率,减少等待时间,请提前在微信小程序搜索“贵州核酸信息采集平台”,点击“个人中心”完整填写基础信息,现场采样时点击“扫试管”扫码即可;老人、小孩等未使用智能手机的检测人员可由亲友绑定其基本信息。通过“贵州核酸检测”微信小程序的“个人中心”或国务院小程序查看核酸检测结果;为减少接触不提供纸质证明,需要纸质证明的群众在手机上下载后打印。
沿河土家族自治县
应对新型冠状病毒感染的肺炎
疫情防控领导小组办公室
2022年9月16日
(微铜仁综合整理)
责任编辑:陈虹


网友评论