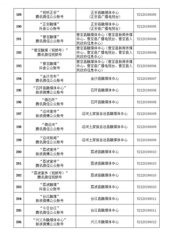
贵州省互联网新闻信息服务单位许可信息 (截至2025年12月31日)
根据《互联网新闻信息服务管理规定》(国家互联网信息办公室令第1号),通过互联网站、应用程序、论坛、博客、微博客、公众账号、即时通信工具、网络直播等形式向社会公众提供互联网新闻信息服务,应当取得互联网新闻信息服务许可。 自2017年6月《规定》实施以来,贵州省互联网信息办公室依法组织开展了许可审批相关工作。截至2025年12月31日,经贵州省互联网信息办公室审批的互联网新闻信息服务单位总计116家,具体服务形式包括:互联网站48个,应用程序69个,公众账号531个,共计648个服务项。
贵州省互联网信息办公室
2026年1月15日










































